北京上海天津重庆深圳广东何时开学?开学时间视疫情而定何时返校尚需等待
受新冠肺炎疫情的影响,各地学校的开学时间已经多次推迟。全国2.76亿学生,正在有史以来最长的寒假里,翘首期盼返校复课时间的到来。近日,本人对中央、部委及各省(市、自治区)的相关政策进行了盘点、梳理,看到了一种强烈的信号,那就是开学的具体时间要看疫情发展情况,需在科学研判疫情已经得到有效控制的情况下,确定开学时间。由此,我们基本可以预测,短期内开学已不可能,孩子们还要做好继续在家学习的准备!
一、国家层面的相关政策规定
1.目前疫情的基本形势。2月23日,在中央关于统筹推进新冠肺炎疫情防控和经济社会发展工作部署会上,习近平总书记指出,“经过艰苦努力,目前疫情防控形势积极向好的态势正在拓展,”,但是,“当前疫情形势依然严峻复杂,防控正处在最吃劲的关键阶段。”
2.国务院应对新型冠状病毒肺炎疫情联防联控机制的要求。2月24日发布《关于依法科学精准做好新冠肺炎疫情防控工作的通知》,明确要求,各地根据疫情发展情况确定开学时间,严禁学生提前返校。
开学前做好预案和监测设备准备、隔离空间预备、环境卫生改善等工作。开学后学校医务室加强监测,对来自疫情防控重点地区、和确诊病人有过接触以及有相应症状的学生,采取单独隔离措施。开展“晨午晚检”,实行“日报告、零报告”制度,加强因病缺勤管理,对因病缺勤学生和教职员工及时追访和上报。校园实行封闭管理,禁止校外人员进入,不组织大型集体活动。学生和教职员工如出现发热、乏力、干咳等可疑症状,应当及时隔离并安排就近就医,发现病例的院校,要及时向辖区疾控机构或医疗机构上报,积极配合做好流行病学调查,以班级为单位,确定防控管理场所,排查甄别密接人员,严格采取消毒隔离等针对性防控措施。《通知》还以附件形式发布了托幼机构、中小学校和大专院校新冠肺炎防控技术方案,方案重点对学校开学前的准备、开学后的卫生防护以及出现疑似感染症状应急处置等提出了技术要求。
3.教育部的要求。2月24日,教育部党组学习贯彻中央关于统筹推进新冠肺炎疫情防控和经济社会发展工作部署会议精神,关于开学,强调了两点,一是统筹谋划中小学开学工作。要压实属地责任,强化省级教育部门统筹,以县为主,根据当地疫情发展情况,科学研判评估,制定错时错峰开学方案,做好教学衔接。二是统筹谋划高校开学工作。要坚持属地原则、建立跟踪台账、做好开学准备、落实错峰返校。原则上疫情得到有效控制前大学生不返校、高校不开学;高校开学后,要严格措施,加大校园管理力度。
二、内地各省、市、自治区关于开学时间的基本安排
北京:“目前,防控疫情是首要任务。”开学时间设定要视疫情发展而定,当下还不是考虑何时开学,用什么方式开学的时候。
天津:各级各类学校延期开学。开学具体时间将提前通知,给学校留出准备时间。
河北:各级各类学校春季学期开学时间不早于3月1日。省教育厅将密切跟踪疫情发展,及时作出研判。开学时间一经确定,将提前向社会公布。
山西:3月15日前不开学,具体开学日期视疫情防控情况提前一周通知。
内蒙古:推迟开学,具体开学时间视疫情变化情况另行通知。任何学校不得组织高三、初三年级学生提前补课。
辽宁:推迟开学,具体开学时间视疫情防控情况另行通知。
吉林:推迟开学,具体开学时间根据疫情防控形势再行确定。
黑龙江:具体开学时间未定,3月2日起,中小学校要有计划组织线上开课。
上海:3月份起,本市大中小学开展在线教育(中小学在线教育从3月2日起开始),学生不到校。后续到校学习时间,将视疫情情况,经科学评估后确定。
江苏:未定具体开学时间,看疫情发展情况,但3月9日之前肯定不会开学。
浙江:具体开学时间将根据疫情防控情况,经科学评估后确定。
安徽:推迟学生返校。学生未返校期间,自2020年3月2日起,开展线上教育教学。
福建:在疫情得到有效控制前学生不返校、学校不开学。科学评估开学条件,审慎研判复课时机、方式,统筹谋划制定错时错峰开学预案。
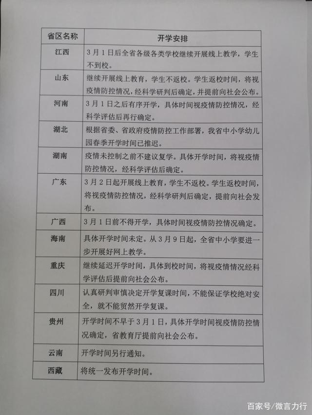
江西: 3月1日后全省各级各类学校继续开展线上教学,学生不到校。
山东:继续开展线上教育,学生不返校。学生返校时间,将视疫情防控情况,经科学研判后确定,并提前向社会公布。
河南: 3月1日之后有序开学,具体时间视疫情防控情况,经科学评估后再行确定。
湖北:根据省委、省政府疫情防控工作部署,我省中小学幼儿园春季开学时间已推迟。
湖南:疫情未控制之前不建议复学。具体开学时间,将视疫情防控情况,经科学评估后确定。
广东:3月2日起开展线上教育,学生不返校。学生返校时间,将视疫情防控情况,经科学研判后确定,提前向社会发布。
广西:3月1日前不得开学,具体时间视疫情防控情况确定。
海南:具体开学时间未确定。从3月9日起,全省中小学要进一步开展好网上教学。
重庆:继续延迟开学时间,具体到校时间,将视疫情情况经科学评估后提前向社会公布。
四川:认真研判审慎决定开学复课时间,不能保证学校绝对安全,就不能贸然开学复课。
贵州:开学时间不早于3月1日,具体开学时间视疫情防控情况确定,省教育厅提前向社会公布。
云南:开学时间另行通知。
西藏:将统一发布开学时间。
陕西: 3月2日前一律不开学,将视疫情随时研判,具体开学时间及时提早向社会公布。
甘肃:延迟开学时间至3月1日以后,具体开学时间另行通知。
青海:开学时间,由省教育厅按照省委、省政府安排部署统一确定,后续通知。
宁夏:推迟开学,具体开学时间另行通知。
新疆:推迟开学,具体开学日期根据疫情防控情况另行通知。
三、内地各省市开学安排一览表
更多新闻资讯欢迎访问玛拉沁信息网



